“Kommen Sie mir nicht Problemen, sondern mit Lösungen!” – Diese Aussage dürfte wahrscheinlich schon vielen Projektleitern entgegen geschleudert worden sein. Probleme gibt es in jedem Projekt. Und ehrlich gesagt bräuchte es keinen Projektleiter, wenn alles jederzeit nach Wunsch verlaufen würde.
Probleme in Projekten haben vielfältige Ursachen. Je eher sie erkannt werden, umso einfacher und “preiswerter” sind sie in der Regel zu lösen. Werden Probleme nicht erkannt und gelöst, können daraus Krisen, Konflikte und katastrophale wirtschaftliche Auswirkungen entstehen. Daher gehört der Umgang mit ihnen, genauer die Kenntnis des Problemlösungsprozesses, zum Grundwerkzeug eines Projektleiters. Natürlich sollte nicht nur der Projektleiter über entsprechende Kompetenzen verfügen. Vielmehr muss insgesamt das Projektteam Probleme effizient lösen können. Darüber hinaus sind Entscheider wesentlich im Problemlösungsprozess. Sie müssen i.d.R. weitreichende Entscheidungen treffen, die viele Projekte betreffen.
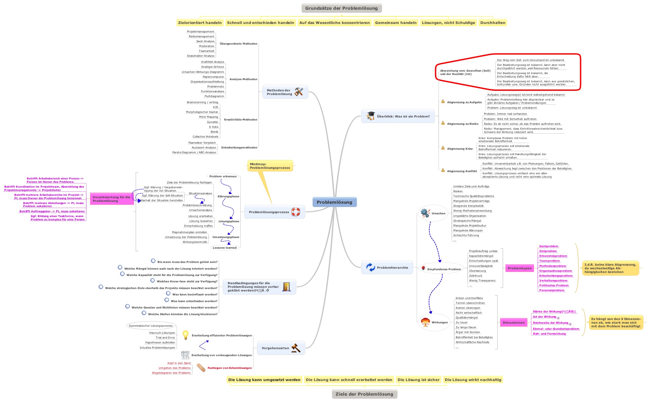
Ich habe hierzu eine kurze Aufbereitung des Stoffs aus dem Buch PM3 der GPM in Form von Mindmaps vorgenommen. Ich möchte betonen, dass die inhaltliche Aufbereitung nur einen Überblick über die Themenstruktur geben kann. Eine vertiefende Behandlung und auch Diskussion des Stoffs ist aufbauend auf diesem Material selbst vorzunehmen.
Vieles von dem Dargestellten ist bei genauerer Betrachtung eigentlich selbstverständlich. Und die Ausführungen der GPM in ihrem Buch PM3 scheinen in ihrer Detailtiefe und Sprache manchmal akademischer Natur zu sein. Doch liefern die diskutierten Aspekte eine Blaupause, um evtl. eingetretene Pfade und Denkrichtungen hinterfragen und ggf. auch verlassen zu können. Denn bei auftretenden Problemen oder schon entstandenen Krisen sind sowohl Kreativität als auch Akribie gefragt, so dass die wirklichen Probleme erkannt, Lösungen erarbeitet und dann konsequent und schnell umgesetzt werden. Operative Hektik und sog. “Macher” sind hier nicht gefragt.
Auftraggeber, die glauben, dass diese Phase (Analysephase, Anm. des Autors) unnötig sei und man demnach sofort loslegen könne, um auf keinen Fall noch mehr Zeit zu verlieren, sind in der Regel selbst Teil des Problems.
schreibt Markus Raitner in seinem Blogartikel “Wunderwaffen und Kanonenfutter” in seinem Blogbeitrag zu Übernahmen von Projekten, die sich in einer Krise befinden. Wichtig ist in Krisensituationen eine ehrliche und vollständige Bestandsaufnahme der Ist- und Sollsituation.
Zum Zwecke der Vorbereitung auf die Zertifizierungen durch die GPM stelle ich die im Buch PM3 gestellten Fragen incl. kurzer Antworten zur Verfügung. Bitte beachten Sie, dass ich für die Korrektheit und Vollständigkeit der Antworten keine Gewähr gebe.
Die inhaltliche Ausarbeitung besteht aus zwei Mindmaps:
- Problemlösung (Hauptbild)
- Problemlösungsprozess (detailliertere Aspekte innerhalb des Prozesses)
Downloads
Die Dateien stelle ich auf folgender Webseite jeweils unter den Überschriften
- Themenausarbeitungen zu PM3 -> Kapitel 1.08
- Beantwortete Wiederholungsfragen aus PM3 -> Kapitel 1.08
zur Verfügung.
Die direkten Downloads der Dateien:
- Themenaufbereitung / Mindmaps im ZIP-Archiv (MindManager Format)
- Themenaufbereitung / Mindmaps im ZIP-Archiv (PDF Format)
- Fragen zur Prüfungsvorbereitung
Über Kommentare, Verbesserungen und Korrekturen würde ich mich freuen. Bitte benutzen Sie die Kommentarfunktion dieses Blogs.

